信息资讯

发布投稿
客服热线17311872991

最新!广安市核酸采样检测机构、“黄码”人员定点救治及核酸检测机构信息公示

2022-03-06 21:11:05

来源:广安疾控   作者:岳池信息发布

阅读:510

评论:0

举报

[摘要] 为切实做好疫情防控工作,方便“黄码”患者看病就医,确保群众及时就近进行核酸检测,现将全市核酸采样检测机构、“黄码”人员定点救治及核酸检测机构信息公示如下。一、“黄码”患者医疗服务定点机构(点击大图查看详情)二、“黄码”人员核酸检测定点机构(点击大图查看详情)三、全市核酸采样检测机构(一)广安市核酸采

为切实做好疫情防控工作,方便“黄码”患者看病就医,确保群众及时就近进行核酸检测,现将全市核酸采样检测机构、“黄码”人员定点救治及核酸检测机构信息公示如下。

一、“黄码”患者医疗服务定点机构



(点击大图查看详情)



二、“黄码”人员核酸检测定点机构


(点击大图查看详情)


三、全市核酸采样检测机构


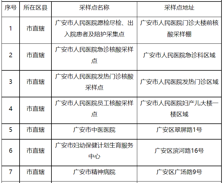
(一)广安市核酸采样点信息表


市直辖:




广安区:



前锋区:




华蓥市:




岳池县:




武胜县:



邻水县:



广安经开区、枣山园区、协兴园区:


(二)广安市公共场所便民采样点信息表



关键词: 核酸 检测 广安市

人已打赏

      ×

      打赏支持

      打赏金额
      • 1元
      • 2元
      • 5元
      • 10元
      • 20元
      • 50元

      选择支付方式:

      打赏记录
      ×

      精彩评论文明上网理性发言,请遵守评论服务协议

      共0条评论
      加载更多
      岳池信息发布

      岳池信息发布

      3853文章
      201.1万总阅读
        广告
        广告

      打赏成功!

      感谢您的支持~

      打赏支持 喜欢就打赏支持一下小编吧~

      打赏金额{{ds_num}}
      打赏最多不超过100元,打赏须知

      收银台

      订单总价0.00

      剩余支付时间:000000

      手机扫码支付

      使用支付宝、微信扫码支付

      余额(可用: ¥)
      为了您的账户安全,请尽快设置支付密码 去设置
      其他支付方式